1. ĐỊNH NGHĨA SUY TIM
- Suy tim là một hội chứng bệnh lý rất thường gặp và là hậu quả của nhiều bệnh về tim mạch như tăng huyết áp, bệnh động mạch vành, bệnh van tim, bệnh cơ tim, bệnh tim bẩm sinh, rối loạn nhịp tim…
- Bình thường, tim và hệ tuần hoàn luôn có sự điều chỉnh, thích nghi để đáp ứng được nhu cầu ôxy của cơ thể trong các điều kiện hoạt động của cuộc sống. Khi tim bị suy, tim không còn đủ khả năng để cung cấp ôxy (máu) theo nhu cầu của cơ thể nữa. Vì vậy có thể định nghĩa: Suy tim là tình trạng bệnh lý trong đó cung lượng tim không đủ để đáp ứng nhu cầu ôxy của cơ thể trong mọi tình huống sinh hoạt của bệnh nhân.
2. CHẨN ĐOÁN VÀ PHÂN ĐỘ
2.1. Triệu chứng lâm sàng
Tùy thuộc vào suy tim trái, suy tim phải hay suy tim toàn bộ mà triệu chứng có thể khác nhau:
a) Suy tim trái
+ Triệu chứng cơ năng:
- Khó thở khi gắng sức
- Cơn hen tim và phù phổi cấp: gây ra bởi sự tăng đột ngột áp lực mao mạch phổi bít (trên 25 mmHg) do suy tim trái cấp. Bệnh nhân khó thở dữ dội, thở nhanh, co kéo cơ hô hấp và tiếng ran ẩm dâng lên nhanh chóng từ hai đáy phổi.
- Các triệu chứng khác: mệt mỏi do giảm cung lượng tim, ho, đau ngực, đái ít…
+ Triệu chứng thực thể:
- Khám tim:
+ Nhìn, sờ thấy mỏm tim đập lệch sang trái do giãn thất trái.
+ Nghe tim: Ngoài các triệu chứng có thể gặp của một số bệnh van tim (nếu có) đã gây nên suy thất trái, các dấu hiệu thường gặp là: tần số tim nhanh, tiếng ngựa phi trái, thổi tâm thu do hở hai lá cơ năng…
- Khám phổi: Thường thấy ran ẩm rải rác hai bên đáy phổi do ứ máu. Trong trường hợp cơn hen tim có thể nghe được nhiều ran rít và ran ẩm ở hai phổi, còn trong trường hợp phù phổi cấp sẽ nghe thấy rất nhiều ran ẩm to, nhỏ hạt dâng nhanh từ hai đáy phổi lên khắp hai phế trường như "thủy triều dâng".
- Huyết áp động mạch tối đa thường giảm, huyết áp tối thiểu lại bình thường nên số huyết áp chênh lệch thường nhỏ đi.
b) Suy tim phải
+ Triệu chứng cơ năng
- Khó thở: khó thở thường xuyên, ngày một nặng dần nhưng không có các cơn kịch phát như trong suy tim trái.
- Bệnh nhân có cảm giác đau tức vùng hạ sườn phải (do gan to).
- Mệt mỏi, tiểu ít
+ Triệu chứng thực thể
- Gan to, lúc đầu gan to căng do ứ nước, khi điều trị thuốc lợi tiểu thì gan nhỏ đi (gan đàn xếp), về sau gan trở nên xơ cứng và không còn dấu hiệu “đàn xếp” nữa.
- Tĩnh mạch cổ nổi, dấu hiệu phản hồi gan-tĩnh mạch cổ dương tính.
- Tím da và niêm mạc
- Phù: Phù mềm, lúc đầu chỉ khu trú ở hai chi dưới, về sau nếu suy tim nặng thì có thể thấy phù toàn thân, tràn dịch các màng (tràn dịch màng phổi, màng bụng...).
- Nghe tim: ngoài các triệu chứng của bệnh đã gây ra suy tim phải ta còn có thể thấy: Tần số tim thường nhanh, đôi khi có tiếng ngựa phi phải, tiếng thổi tâm thu nhẹ ở trong mỏm hoặc ở vùng mũi ức do hở van ba lá cơ năng. Tiếng thổi này thường rõ hơn khi hít vào sâu (dấu hiệu Rivero-Carvalho).
- Dấu hiệu Hartzer (tâm thất phải giãn nhìn thấy đập ở vùng mũi ức).
- Huyết áp tâm thu bình thường, nhưng huyết áp tâm trương thường tăng lên.
c) Suy tim toàn bộ
- Thường là bệnh cảnh của suy tim phải ở mức độ nặng:
- Bệnh nhân khó thở thường xuyên, phù toàn thân.
- Gan to nhiều, tĩnh mạch cổ nổi to
- Thường có thêm tràn dịch màng phổi, màng tim hay cổ chướng.
- Huyết áp tối đa hạ, huyết áp tối thiểu tăng, làm cho huyết áp trở nên kẹt.
2.2. Thăm dò cận lâm sàng
a) Định lượng peptide lợi niệu trong máu (NPs)
- Khi suy tim, tình trạng căng các thành tim dẫn đến tăng sản xuất peptide lợi niệu.
- Định lượng Peptide lợi niệu hiện nay được xem như thăm dò đầu tay trong tiếp cận chẩn đoán suy tim, đặc biệt trong trong trường hợp siêu âm tim không thể thực hiện được ngay. Định lượng peptide lợi niệu trong giá trị bình thường cho phép loại trừ chẩn đoán suy tim (trừ trong một số trường hợp âm tính giả: béo phì, viêm màng ngoài tim co thắt mạn tính...).
- Chẩn đoán suy tim giai đoạn ổn định được đặt ra khi: BNP > 35 pg/ml hoặc Pro- BNP > 125 pg/ml. Chẩn đoán đợt cấp của suy tim mạn hoặc suy tim cấp khi: BNP > 100 pg/ml hoặc Pro-BNP > 300 pg/ml.
- Lưu ý một số trường hợp dương tính giả: Suy thận, nhiễm trùng, tuổi cao...
b) Điện tâm đồ
- Nhịp nhanh xoang hoặc rối loạn nhịp tim
- Triệu chứng trên ĐTĐ gợi ý nguyên nhân: Sóng Q hoại tử cơ tim, phì đại thất trái (tăng HA hoặc hẹp chủ), rối loạn nhịp, bloc nhánh trái hoặc yếu tố khởi phát đợt cấp mất bù của suy tim: rung nhĩ, thiếu máu cơ tim...
- Triệu chứng của suy tim phải: trục phải, tăng gánh thất phải.
- Triệu chứng suy tim toàn bộ: tăng gánh cả hai buồng thất.
c) Siêu âm tim
- Đánh giá hình thái giải phẫu của tim, mức độ giãn buồng tim, độ dày các thành tim.
- Đánh giá chức năng tâm thu thất trái thông qua phân suất tống máu thất trái (EF).
- Đánh giá chức năng tâm trương thất trái và áp lực đổ đầy buồng tim trái.
- Đánh giá chức năng thất phải và áp lực động mạch phổi.
- Chẩn đoán một số nguyên nhân suy tim: Rối loạn vận động vùng (nhồi máu cơ tim), bệnh cơ tim giãn, bệnh cơ tim phì đại, bệnh lí van tim, loạn sản thất phải...
- Đánh giá huyết khối trong các buồng tim.
d) Chẩn đoán hình ảnh tim mạch
- Chụp tim phổi thẳng: bóng tim to, cung dưới trái giãn trong trường hợp suy tim trái, hình ảnh ứ máu ở phổi…
- Chụp ĐMV: tìm tổn thương hẹp ĐMV và xét tái thông mạch
- Chụp MRI tim: phát hiện các bệnh lý bất thường cấu trúc cơ tim
- Chụp xạ hình cơ tim (Scintigraphy: Đánh giá mức độ thiếu máu, mức độ sống còn của cơ tim, thâm nhiễm cơ tim (amylose).
- Chụp buồng tim đánh giá chức năng tâm thu thất trái (trong một số trường hợp đặc biệt), sinh thiết cơ tim.
d) Thăm dò huyết động
- Hiện nay, thăm dò huyết động xâm lấn (thông tim) thường chỉ còn được chỉ định trong các trường hợp cần theo dõi điều trị tích cực các tình trạng suy tim cấp và nặng (sốc tim) và điều trị các thuốc đường truyền liên tục. Thông thường, ống thông loại Swan Ganz có bóng ở đầu được đưa lên động mạch phổi đo áp lực mao mạch phổi bít. Thông tim còn thường được tiến hành khi bệnh nhân được làm các thủ thuật tim mạch can thiệp (động mạch vành, van tim…) hoặc để bổ sung thông tin khi các biện pháp chẩn đoán thông thường không khẳng định được.
- Thăm dò huyết động cho phép đánh giá mức độ suy tim trái thông qua việc đo cung lượng tim (CO) và chỉ số tim (CI: bình thường từ 2-3,5 l/phút/m2 da) và đo áp lực cuối tâm trương của thất trái (tăng trong suy tim trái, bình thường < 5 mmHg).
- Thăm dò huyết động cũng cho phép đánh giá chính xác mức độ nặng nhẹ của một số bệnh van tim, bệnh tim bẩm sinh...
e) Thăm dò khả năng gắng sức
- Test đi bộ 6 phút, liệu pháp gắng sức kèm đo VO2 max
f) Sắc kí giấc ngủ
- Chẩn đoán hội chứng ngưng thở khi ngủ
g) Xét nghiệm máu cơ bản khác
- Công thức máu, sinh hóa máu.
2.3. Tiếp cận chẩn đoán suy tim
- Khai thác bệnh sử và khám thực thể kỹ lưỡng giúp ta có định hướng chẩn đoán suy tim. Các phương tiện cận lâm sàng như siêu âm tim, xét nghiệm BNP hoặc NT-proBNP góp phần xác định chẩn đoán suy tim trong hầu hết các trường hợp. Các thăm dò khác như điện tâm đồ, Xquang tim phổi cũng cần thiết trong mọi trường hợp nghi ngờ suy tim.
a) Tiêu chuẩn Framingham
- Mặc dù là cổ điển, tiêu chuẩn Framingham khá hữu ích trong thực hành lâm sàng. Chẩn đoán suy tim bao gồm 2 tiêu chuẩn chính hoặc 1 tiêu chuẩn chính và 2 tiêu chuẩn phụ:
+ Tiêu chuẩn chính:
- Cơn khó thở kịch phát về đêm
- Giảm 4,5 kg trong 5 ngày điều trị suy tim
- Tĩnh mạch cổ nổi
- Ran ở phổi
- Phù phổi cấp
- Phản hồi gan tĩnh mạch cổ dương tính
- Tiếng tim ngựa phi T3
- Áp lực tĩnh mạch trung tâm lớn hơn 16 cm nước
- Thời gian tuần hoàn kéo dài trên 25 giây
- Bóng tim to trên Xquang ngực thẳng
- Bằng chứng phù phổi, ứ máu tạng hoặc tim to khi giải phẫu tử thi.
+ Tiêu chuẩn phụ:
- Ho về đêm
- Khó thở khi gắng sức vừa phải
- Giảm dung tích sống 1/3 so với dung tích sống tối đa của bệnh nhân
- Tràn dịch màng phổi
- Tần số tim nhanh (trên 120 ck/ph)
- Gan to
- Phù mắt cá chân hai bên
b) Tiếp cận chẩn đoán suy tim mạn tính theo Hội tim mạch châu Âu (ESC 2016)

2.4. Chẩn đoán các thể suy tim
- Phân loại các thể suy tim theo Hội Tim mạch châu Âu năm 2016 có giá trị thực hành cao và được áp dụng phổ biến hiện nay:
Thể suy tim | Suy tim với phân suất tống máu thất trái giảm (HFrEF) | Suy tim với phân suất tống máu thất trái giảm vừa (HFmrEF) | Suy tim với phân suất tống máu thất trái bảo tồn (HFpEF) | |
Tiêu chuẩn | 1 | Triệu chứng cơ năng và/hoặc thực tổn | Triệu chứng cơ năng và/hoặc thực tổn | Triệu chứng cơ năng và/hoặc thực tổn |
2 | EF < 40% | EF 40-49% | EF ≥≥ 50% | |
3 |
| 1. Tăng nồng độ các peptid lợi niệu 2. Ít nhất thêm một tiêu chuẩn: a. Bằng chứng tổn thương cấu trúc tim (phì đại thất và/hoặc nhĩ trái). b. Rối loạn chức năng tâm trương thất trái. | 3. Tăng nồng độ các peptid lợi niệu 4. Ít nhất thêm một tiêu chuẩn: c. Bằng chứng tổn thương cấu trúc tim (phì đại thất và/hoặc nhĩ trái). d. Rối loạn chức năng tâm trương thất trái. | |
2.5. Đánh giá mức độ suy tim
- Có nhiều cách để đánh giá mức độ suy tim, nhưng trong thực tế lâm sàng, có 2 cách phân loại mức độ suy tim theo Hội Tim mạch học New York (New York Heart Association) viết tắt là NYHA, dựa trên sự đánh giá mức độ hoạt động thể lực và các triệu chứng cơ năng của bệnh nhân và phân giai đoạn suy tim của Hội Tim mạch và Trường môn Tim mạch Hoa Kỳ (AHA/ACC) đã được thừa nhận và ứng dụng rộng rãi.
a) Phân loại mức độ suy tim theo NYHA.
Độ | Đặc điểm |
I | Bệnh nhân có bệnh tim nhưng không có triệu chứng cơ năng nào, vẫn sinh hoạt và hoạt động thể lực gần như bình thường. |
II | Các triệu chứng cơ năng chỉ xuất hiện khi gắng sức nhiều. Bệnh nhân bị giảm nhẹ các hoạt động về thể lực. |
III | Các triệu chứng cơ năng xuất hiện kể cả khi gắng sức rất ít, làm hạn chế nhiều các hoạt động thể lực. |
IV | Các triệu chứng cơ năng tồn tại một cách thường xuyên, kể cả lúc bệnh nhân nghỉ ngơi không làm gì cả. |
b) Phân giai đoạn suy tim theo AHA/ACC (2008)
Giai đoạn | Đặc điểm |
A | Bệnh nhân có các nguy cơ cao của suy tim nhưng chưa có các tổn thương cấu trúc tim |
B | Bệnh nhân đã có các bệnh lý ảnh hưởng cấu trúc tim nhưng chưa có triệu chứng và biểu hiện của suy tim |
C | Đã có tổn thương thực tổn ở tim, trong tiền sử hoặc hiện tại có triệu chứng cơ năng của suy tim, điều trị nội khoa có kết quả. |
D | Bệnh nhân suy tim giai đoạn cuối cần các biện pháp điều trị đặc biệt |
3. ĐIỀU TRỊ SUY TIM
Bao gồm:
- Những biện pháp điều trị chung cho tất cả các loại nguyên nhân gây ra suy tim, chế độ không dùng thuốc, dùng thuốc và can thiệp.
- Những biện pháp điều trị đặc biệt áp dụng cho từng trường hợp cụ thể tùy theo nguyên nhân của suy tim.
3.1. Những biện pháp điều trị chung
a) Chế độ nghỉ ngơi
- Nghỉ ngơi là một việc khá quan trọng vì góp phần làm giảm công của tim. Tuy nhiên, cần hiểu nghỉ ngơi theo ý nghĩa linh hoạt. Tùy mức độ suy tim mà có chế độ nghỉ ngơi, tập luyện khác nhau.
- Bệnh nhân suy tim nhẹ với nhiều yếu tố nguy cơ tim mạch vẫn cần khuyến khích tập luyện thể lực nhưng không được gắng sức nặng hay thi đấu thể thao.
- Khi suy tim nặng hơn cần hoạt động nhẹ hơn và trong trường hợp suy tim rất nặng thì phải nghỉ tại giường theo tư thế nửa nằm nửa ngồi.
- Trong trường hợp suy tim mà bệnh nhân phải nằm điều trị lâu ngày, nên khuyến khích bệnh nhân xoa bóp, lúc đầu là thụ động, sau đó là chủ động ở các chi, nhất là hai chi dưới để làm cho máu tĩnh mạch trở về tim được dễ dàng hơn, giảm bớt các nguy cơ huyết khối tĩnh mạch.
c) Chế độ ăn giảm muối:
- Chế độ ăn giảm muối: Bệnh nhân chỉ được dùng < 3g muối NaCl /ngày, tức là < 1,2g (50 mmol) Na+/ngày.
- Chế độ ăn gần như nhạt hoàn toàn: Bệnh nhân chỉ được ăn < 1,2g muối NaCl/ngày tức là < 0,48g (20mmol) Na+ /ngày.
d) Hạn chế lượng nước và dịch dùng cho bệnh nhân
- Cần hạn chế lượng nước và dịch dùng cho bệnh nhân hàng ngày nhằm giảm bớt khối lượng tuần hoàn và giảm gánh nặng với tim.
- Nói chung, chỉ nên dùng cho bệnh nhân khoảng 500 – 1000 ml lượng dịch đưa vào cơ thể mỗi ngày tùy mức độ suy tim nặng hay nhẹ.
d) Thở ôxy:
- Là biện pháp cần thiết trong trường hợp suy tim nặng, giúp tăng cung cấp ôxy cho các mô, giảm bớt mức độ khó thở của bệnh nhân, đồng thời làm hạn chế sự co mạch phổi thường gặp ở những bệnh nhân thiếu ôxy.
e) Loại bỏ các yếu tố nguy cơ khác:
- Bỏ thuốc lá, cà phê...
- Giảm cân nặng ở những bệnh nhân béo phì.
- Tránh các xúc cảm mạnh (stress).
- Ngừng những thuốc làm giảm sức bóp của cơ tim nếu đang dùng, ví dụ: các thuốc chẹn beta loại không để điều trị suy tim, verapamil, disopyramide, flecainide...
- Tránh các thuốc giữ nước như corticoid; NSAID...
- Điều trị những yếu tố làm nặng thêm tình trạng suy tim như thiếu máu, nhiễm trùng, rối loạn nhịp tim...
3.2. Điều trị nguyên nhân
a) Các nguyên nhân/ yếu tố nguy cơ thường gặp:
- Tăng huyết áp: kiểm soát tốt huyết áp bằng thay đổi lối sống kết hợp dùng thuốc giúp ngăn ngừa sự xuất hiện và làm chậm sự tiến triển của suy tim.
- Đái tháo đường:
+ Bệnh nhân đái tháo đường/tiền đái tháo đường có nguy cơ suy tim cao hơn người có đường máu bình thường.
+ Thuốc được lựa chọn đầu tiên để kiểm soát đường máu trên bệnh nhân suy tim bao gồm metformin và thuốc ức chế kênh đồng vận chuyển Natri- Glucose 2 (SGLT2i).
+ Các thuốc ức chế SGLT2 (dapagliflozin, empagliflozin…) làm tăng đào thải đường và muối qua nước tiểu bằng cách ức chế tái hấp thu glucose và natri ở ống thận nên có lợi cho điều trị suy tim.
+ Các thuốc đồng vận thụ thể GLP-1 cũng được chứng minh hiệu quả bảo vệ tim mạch nhưng có tác động trung tính trên tiêu chí nhập viện do suy tim.
- Nhồi máu cơ tim và các bệnh mạch vành: có thể can thiệp trực tiếp vào chỗ tắc của động mạch vành bằng thuốc tiêu sợi huyết, nong và đặt Stent động mạch vành hoặc mổ bắc cầu nối chủ- vành...
- Bệnh van tim hoặc dị tật bẩm sinh: nếu có thể, cần xem xét sớm chỉ định can thiệp qua da (nong van bằng bóng, đóng các lỗ thông bằng dù...) hoặc phẫu thuật sửa chữa các dị tật, thay van tim.
- Suy tim do rối loạn nhịp tim kéo dài thì phải có biện pháp điều trị các rối loạn nhịp tim một cách hợp lý: dùng thuốc, sốc điện, đốt điện hay cấy máy tạo nhịp.
b) Các nguyên nhân/yếu tố nguy cơ khác:
- Cường giáp: điều trị bằng kháng giáp trạng tổng hợp hoặc phương pháp phóng xạ hay phẫu thuật.
- Thiếu máu-thiếu sắt: cần tìm nguyên nhân, định lượng ferritin để điều trị và bù đủ.
- Thiếu vitamin B1 (bệnh tê phù Beri-Beri): cần dùng vitamin B1 liều cao
3.3. Các thuốc trong điều trị suy tim có giảm phân suất tống máu thất trái (Tham khảo Phụ lục số 01: Lược đồ điều trị suy tim với phân suất tống máu thất trái giảm theo ESC 2016, Phụ lục số 02: Lược đồ điều trị suy tim với phân suất tống máu thất trái giảm theo ACC/AHA 2017)
a) Các thuốc điều trị nền tảng
+ Thuốc ức chế men chuyển dạng angiotensin (ƯCMC):
- Các thuốc thuộc nhóm này có tác dụng ức chế loại men chuyển dạng xúc tác chuyển Angiotensin I thành Angiotensin II, từ đó giảm nồng độ Angiotensin II, đồng thời làm tăng Bradykinin, là một chất tác dụng gần như ngược chiều với
Angiotensin II. Kết quả chung là các thuốc ức chế men chuyển sẽ tác động điều chỉnh hệ thần kinh thể dịch (hệ Renin – Angiotensin- Aldosterone), làm giãn mạch (giãn cả tiểu động mạch và tĩnh mạch), do vậy làm giảm cả hậu gánh và tiền gánh, từ đó làm giảm gánh nặng cho tim và giảm suy tim. Bên cạnh đó thuốc còn được chứng minh cải thiện chức năng nội mạc, cải thiện chức năng thất trái...
- Thuốc ức chế men chuyển được coi là lựa chọn hàng đầu trong điều trị suy tim.
Các nghiên cứu đã chứng minh rõ vai trò của thuốc ƯCMC trong điều trị suy tim, không chỉ làm giảm triệu chứng mà còn cải thiện được tiên lượng bệnh rất đáng kể.
- Chống chỉ định: Hẹp động mạch thận hai bên, phụ nữ có thai.
- Thận trọng khi dùng thuốc ức chế men chuyển cùng với loại lợi tiểu giữ kali hoặc dùng thuốc cho bệnh nhân có huyết áp thấp.
+ Nhóm thuốc ức chế thụ thể AT1 của angiotensin II (ƯCTT):
- Các thuốc nhóm này ức chế trực tiếp thụ thể AT1 nơi mà angiotensine II gây ra các tác dụng trên các tổ chức đích (mạch, thận, tim…). Khác với thuốc ức chế men chuyển, các thuốc ức chế thụ thể AT1 của angiotensine II không làm tăng bradykinin nên có thể không gây ra các triệu chứng phụ như là ho khan (một tác dụng phụ rất phổ biến khi dùng ƯCMC và là hạn chế đáng kể của ƯCMC).
- Cũng gần như thuốc ƯCMC, các thuốc ƯCTT có tác dụng lên hệ RAA và do vậy có thể làm giãn mạch, cải thiện chức năng thất...
- Được chỉ định khi bệnh nhân không dung nạp với thuốc ƯCMC hoặc có thể lựa chọn từ đầu trong điều trị suy tim.
- Chống chỉ định và thận trọng: tương tự như thuốc ƯCMC
+ Thuốc ức chế kép thụ thể Angiotensin Neprilysin (ARNI)
- Phức hợp Sacubitril/Valsartan (Sacubitril là tiền chất, sau đó chuyển hóa thành chất ức chế enzym Neprilysin, làm tăng nồng độ các peptid lợi niệu) được khuyến cáo như điều trị thay thế cho nhóm ức chế men chuyển hoặc ức chế thụ thể angiotensin II.
- Thuốc chỉ định điều trị trong suy tim mạn tính có phân suất tống máu thất trái giảm, đặc biệt khi bệnh nhân đã điều trị bằng các nhóm thuốc suy tim cơ bản tối ưu nhưng không đáp ứng. Có thể cân nhắc Sacubitril/Valsartan cho bệnh nhân suy tim mạn cũng như suy tim cấp đã ổn định huyết động mà không cần phải sử dụng ức chế men chuyển hoặc ức chế thụ thể trước đó (ACC 2017, ESC 2019).
- Chống chỉ định và thận trọng: tiền sử phù mạch với thuốc ƯCMC, suy thận, hẹp động mạch thận hai bên, phụ nữ có thai…
+ Thuốc chẹn beta:
- Thuốc chẹn beta đã trở thành một lựa chọn quan trọng, là một trong những thuốc nền tảng trong điều trị suy tim mạn tính với phân suất tống máu thất trái giảm.
- Cơ chế là ngăn chặn tác dụng kích thích thái quá của hệ thần kinh giao cảm trong suy tim ứ huyết mạn tính.
- Các thuốc chẹn beta giúp cải thiện sống còn, giảm tái nhập viện do đợt cấp và giảm đột tử do tim trên bệnh nhân suy tim.
- Hiện nay, chỉ có 4 loại thuốc chẹn beta có thể dùng trong điều trị suy tim: carvedilol; metoprolol, bisoprolol và nevibolol.
- Chống chỉ định: suy tim đang ở giai đoạn mất bù, nhịp chậm, hen phế quản…
- Dùng thuốc chẹn beta trong điều trị suy tim luôn phải xem xét kỹ các chống chỉ định, nên bắt đầu bằng liều rất thấp, theo dõi chặt chẽ và tăng dần liều chậm (sau mỗi 2 - 4 tuần). Lợi ích của chẹn beta xuất hiện chậm và lâu dài.
+ Nhóm lợi tiểu kháng aldosterone:
- Thuốc kháng aldosterone không chỉ có tác dụng lợi tiểu mà đặc biệt có lợi ích làm giảm các quá trình bù trừ thái quá của sự tăng aldosterone trong suy tim nặng, do đó làm giảm sự co mạch, giữ muối và nước, sự phì đại cơ tim, suy thận, rối loạn chức năng nội mạch…
- Thuốc lợi tiểu kháng aldosterone làm giảm tỷ lệ tử vong và nhập viện ở những bệnh nhân suy tim nặng.
- Chống chỉ định và thận trọng: suy thận nặng, tăng kali máu
+ Các thuốc thường dùng và liều lượng trong điều trị suy tim mạn tính (một số thuốc có thể chưa sẵn có tại Việt Nam)
Nhóm thuốc | Liều bắt đầu (/ngày) | Liều tối đa (/ngày) |
Lợi tiểu Furosemide Torsemide Bumetanide Hydrochlorthiazide Metolazone |
20 – 40 mg 10 – 20 mg 0,5 – 1,0 mg 25 mg 2,5 – 5,0 mg |
400 mg 200 mg 10 mg 100 mg 20 mg |
Thuốc ức chế men chuyển Captopril Enalapril Lisinopril Ramipril Trandolapril Perindopril |
6,25 mg x 3 lần 2,5 mg x 2 lần 2,5 – 5,0 mg 1,25 – 2,5 mg x 2 lần 0,5mg 2 – 5 mg |
50 mg x 3 lần 10mg x 2 lần 20 – 30 mg 2,5 – 5 mg x 2 lần 4 mg 5 – 10 mg |
Thuốc ức chế thụ thể angiotensin Valsartan Candesartan Losartan |
40 mg x 2 lần 4 mg 12,5 mg |
160 mg x 2 lần 32 mg 50 mg |
Thuốc ức chế kép thụ thể angiotensin neprilysin Sacubitril/Valsartan |
50 mg x 2 lần hoặc 100 mg x 2 lần |
200 mg x 2 lần |
Thuốc chẹn beta Carvedilol Bisoprolol Metoprolol succinate CR Nebivolol |
3,125 mg x 2 lần 1,25 mg 12,5 – 25 mg 1,25 mg |
25 – 50 mg x 2 lần 10 mg 100 – 200 mg 10 mg |
Các thuốc khác Spironolactone Eplerenone Viên kết hợp hydralazine/isosorbide dinitrate Digoxin |
12,5 – 25 mg 25 mg 37,5mg/20mg x 3 lần
|
25 – 50 mg 50 mg 75mg/40mg x 2 lần
|
b) Các nhóm thuốc khác, áp dụng trong các trường hợp cụ thể
+ Thuốc lợi tiểu (ngoài nhóm kháng aldosterone)
- Tăng thải muối nước, giúp giảm triệu chứng ứ huyết do suy tim, có thể chỉ định cho tất cả các giai đoạn của suy tim nếu có ứ huyết.
- Nhóm thuốc lợi tiểu thiazide: Chlorothiazide, Hydrochlothiazide, Metolazone, Indapamide...
- Nhóm thuốc lợi tiểu tác dụng lên quai Henle (Furosemid, Bumetanide, Acid Ethacrynic…): Furosemide đặc biệt có hiệu quả trong điều trị bệnh nhân suy tim nặng hoặc bị phù phổi cấp.
+ Glucosid trợ tim:
- Liều thấp digoxin (khoảng 0,125 mg/ngày) có hiệu quả làm giảm triệu chứng và tỷ lệ tái nhập viện trong suy tim mạn tính.
- Liều cao digoxin theo cách dùng cổ điển (liều tấn công và duy trì) có thể làm tăng tử vong và không được khuyến cáo dùng hiện nay.
- Chỉ định: Suy tim với cung lượng tim thấp, bệnh cơ tim giãn, đặc biệt khi có nhịp tim nhanh; suy tim có kèm các rối loạn nhịp trên thất, đặc biệt trong rung nhĩ hay cuồng nhĩ.
- Chống chỉ định: Nhịp tim chậm; bloc nhĩ - thất cấp II, cấp III chưa được đặt máy tạo nhịp; rối loạn nhịp thất; hội chứng Wolff - Parkinson – White; bệnh cơ tim phì đại tắc nghẽn; hẹp van động mạch chủ hoặc hẹp van động mạch phổi nặng.
- Cần thận trọng trong trường hợp: nhồi máu cơ tim cấp (vì Digoxin làm tăng nhu cầu ôxy của cơ tim) và các rối loạn điện giải, đặc biệt là hạ K+ máu và/hoặc hạ Mg++ máu; thận trọng khi dùng phối hợp với các thuốc amiodarone; quinidin; calci...
+ Nhóm chẹn kênh If (Ivabradine)
- Có tác dụng làm giảm tần số nhịp xoang.
- Khuyến cáo trên bệnh nhân suy tim có triệu chứng (NYHA II-IV), EF < 35%, nhịp xoang, tần số tim > 70 ck/phút dù đã tối ưu hóa điều trị suy tim bằng chẹn beta (liều tối đa điều trị suy tim hoặc liều cao nhất bệnh nhân có thể dung nạp được), ức chế men chuyển, kháng aldosterone.
- Thuốc được chứng minh làm giảm tỷ lệ tử vong do nguyên nhân tim mạch và tái nhập viện do suy tim.
- Chống chỉ định: nhịp tim chậm
+ Kết hợp Hydralazine và isosorbide dinitrate
- Chỉ định trên bệnh nhân suy tim (quần thể bệnh nhân da đen) EF < 35% hoặc EF< 45% có kèm giãn buồng tim trái, triệu chứng NYHA III-IV dai dẳng dù đã tối ưu hóa điều trị suy tim bằng UCMC, chẹn beta, kháng aldosterone nhằm làm giảm tỷ lệ tử vong và tái nhập viện do suy tim.
- Điều trị thay thế cho nhóm ức chế men chuyển trong trường hợp không dung nạp hoặc có chống chỉ định nhằm làm giảm tỷ lệ tử vong.
3.4. Thiết bị hỗ trợ (device) cho bệnh nhân suy tim giảm phân suất tống máu thất trái
+ Máy tạo nhịp tái đồng bộ cơ tim (CRT):
- Cơ chế: máy tạo nhịp tâm nhĩ và/hoặc hai tâm thất trái và phải để đồng bộ hoạt động co bóp của tim trong trường hợp suy tim nặng có kèm theo sự mất đồng bộ điện học hai tâm thất (QRS giãn rộng).
- Hiện nay, phương pháp điều trị này được chỉ định ở những bệnh nhân suy tim với EF ≤ 35% kèm phức bộ QRS ≥ 130 ms và có dạng block nhánh trái, còn triệu chứng (NYHA II-IV) mặc dù đã điều trị nội khoa tối ưu.
b) Máy phá rung tự động (ICD)
- Dự phòng tiên phát: Bệnh nhân suy tim nặng EF ≤ 35%, tiên lượng sống thêm ≥
1 năm, có triệu chứng NYHA II-III (dù điều trị nội khoa tối ưu) do các nguyên nhân sau:
+ Bệnh cơ tim giãn
+ Bệnh tim thiếu máu cục bộ (trừ trường hợp mới có NMCT cấp trong vòng 40 ngày)
- Dự phòng thứ phát: Bệnh nhân suy tim có rối loạn nhịp thất nặng gây huyết động không ổn định, tiên lượng sống thêm ≥ 1 năm.
3.5. Thay (ghép) tim
a) Chỉ định
- Bệnh nhân suy tim giai đoạn cuối, đã kháng lại với tất cả các biện pháp điều trị nội, ngoại khoa thông thường.
- Dưới 65 tuổi và có khả năng tuân thủ chặt chẽ điều trị.
b) Chống chỉ định:
- Tăng ALĐMP cố định.
- Ung thư đang tiến triển hoặc mới được phát hiện dưới 5 năm.
- Bệnh lí toàn thân tiên lượng nặng (suy gan, suy thận...).
3.6. Vấn đề giáo dục sức khỏe cho bệnh nhân suy tim và theo dõi lâu dài
- Đây là một biện pháp rất quan trọng và mang lại hiệu quả đối với bệnh nhân suy tim mạn tính.
- Bệnh nhân phải được giáo dục kỹ về lối sống, về chế độ ăn uống, tránh những yếu tố nguy cơ (hút thuốc lá, rượu), tránh các thuốc có hại đến suy tim như corticoid, thuốc chống viêm khác…
- Tiếp tục điều trị tốt các yếu tố nguy cơ như tăng huyết áp, đái tháo đường, rối loạn lipid máu…
- Bệnh nhân cần được chuẩn bị tâm lý, có sự phối hợp tốt trong điều trị và chung sống với bệnh.
- Bệnh nhân vẫn được khuyến khích tập thể dục đều đặn trong khả năng cho phép.
- Bệnh nhân cần tự mình theo dõi các diễn biến sức khỏe và các rối loạn như huyết áp, nhịp tim, triệu chứng lâm sàng, mức độ khó thở… để điều chỉnh và thông báo cho các bác sỹ biết.
PHỤ LỤC SỐ 01:
LƯỢC ĐỒ ĐIỀU TRỊ SUY TIM VỚI PHÂN SUẤT TỐNG MÁU THẤT TRÁI GIẢM THEO ESC 2016 (THAM KHẢO)

PHỤ LỤC SỐ 02:
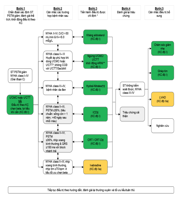
LƯỢC ĐỒ ĐIỀU TRỊ SUY TIM VỚI PHÂN SUẤT TỐNG MÁU THẤT TRÁI GIẢM THEO ACC/AHA 2017 (THAM KHẢO)

TÀI LIỆU THAM KHẢO
1. Khuyến cáo chẩn đoán và điều trị suy tim 2016 của Hội Tim Mạch Châu Âu (ESC 2016)
2. Khuyến cáo cập nhật chẩn đoán và điều trị suy tim 2017 của Hội Và Trường Môn Tim Mạch Học Hoa Kì (ACC/AHA 2017)
3. Khuyến cáo cập nhật chẩn đoán và điều trị suy tim 2018 của Hội Tim Mạch Học Việt Nam (VNHA 2018)
4. Đồng thuận của Hội Suy Tim Châu Âu 2019 (HF-ESC 2019)
5. Khuyến cáo về đái tháo đường, tiền đái tháo đường và bệnh tim mạch 2019 của Hội Tim Mạch Châu Âu (ESC).
- Đăng nhập để gửi ý kiến