A.1 Khái quát
Trong việc lập thuật ngữ, các mối quan hệ giữa các khái niệm dựa trên sự hình thành cấp bậc đặc tính của một chủng loại sao cho tạo được cách mô tả ngắn gọn nhất một khái niệm bằng cách đặt tên chủng loại và mô tả các đặc tính giúp phân biệt chúng với các khái niệm bố mẹ hay anh em.
Có ba dạng quan hệ khái niệm cơ bản được chỉ ra trong phu lục này: chung nhất (xem A.2), phân chia (xem A.3) và liên kết (xem A.4).
A.2 Quan hệ chung nhất
Các khái niệm phụ thuộc trong hệ phân cấp thừa hưởng mọi đặc tính của khái niệm cấp trên và chứa các mô tả các đặc tính này để phân biệt chúng với các khái niệm cấp trên (bố mẹ) và phối hợp (anh em), ví dụ như quan hệ giữa xuân, hạ, thu, đông với mùa.
Các quan hệ chung nhất được mô tả bằng sơ đồ nan quạt hay cây không có mũi tên (xem Hình A.1). Ví dụ tương ứng từ ISO 704:2009, (5.5.2.2.1).
A.3 Quan hệ phân chia
Các khái niệm phụ thuộc trong quan hệ phận cấp tạo thành các phần cấu thành của khái niệm cấp trên, ví dụ như xuân, hạ, thu, đông có thể được xem như các phần khái niệm năm. Để so sánh, sẽ không thích hợp nếu xác định trời nắng (một đặc tính có thể của mùa hè) là một phần của năm.
Các mối quan hệ phân chia được mô tả bằng răng cào không có mũi tên (xem Hình A.2). Ví dụ tương ứng từ ISO 704:2009, (5.5.2.3.1).
A.4 Quan hệ liên kết
Các mối quan hệ liên kết không thể đem lại sự ngắn gọn trong việc mô tả như đã có trong các mối quan hệ chung nhất và phân chia, nhưng có lợi khi phân biệt bản chất của mối quan hệ giữa khái niệm này với khái niệm kia trong một hệ thống khái niệm, ví dụ như nguyên nhân và kết quả, hoạt động và vị trí, hoạt động và kết quả, công cụ và chức năng, vật liệu và sản phẩm.
Các mối quan hệ liên kết được mô tả bằng một đường với mũi tên ở đầu (xem Hình A.3). Ví dụ tương ứng từ ISO 704:2009, (5.6.2).



A.5 Các sơ đồ khái niệm
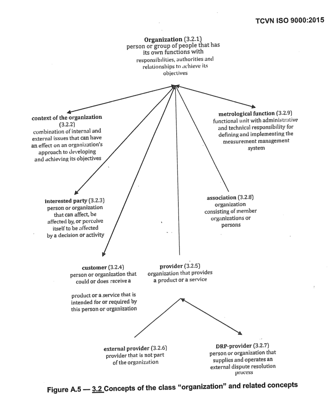
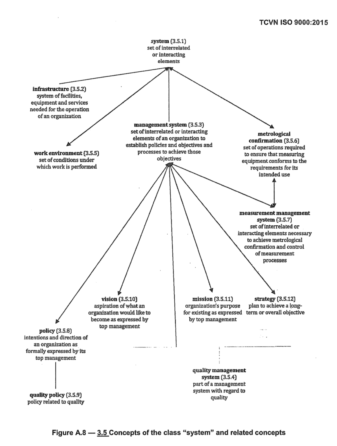
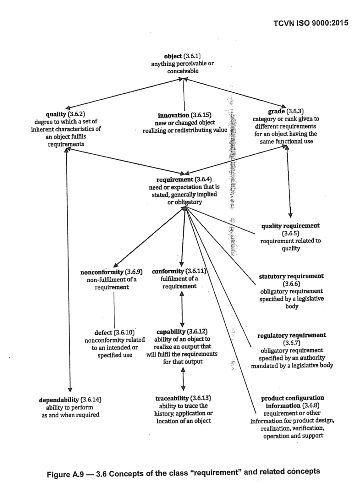
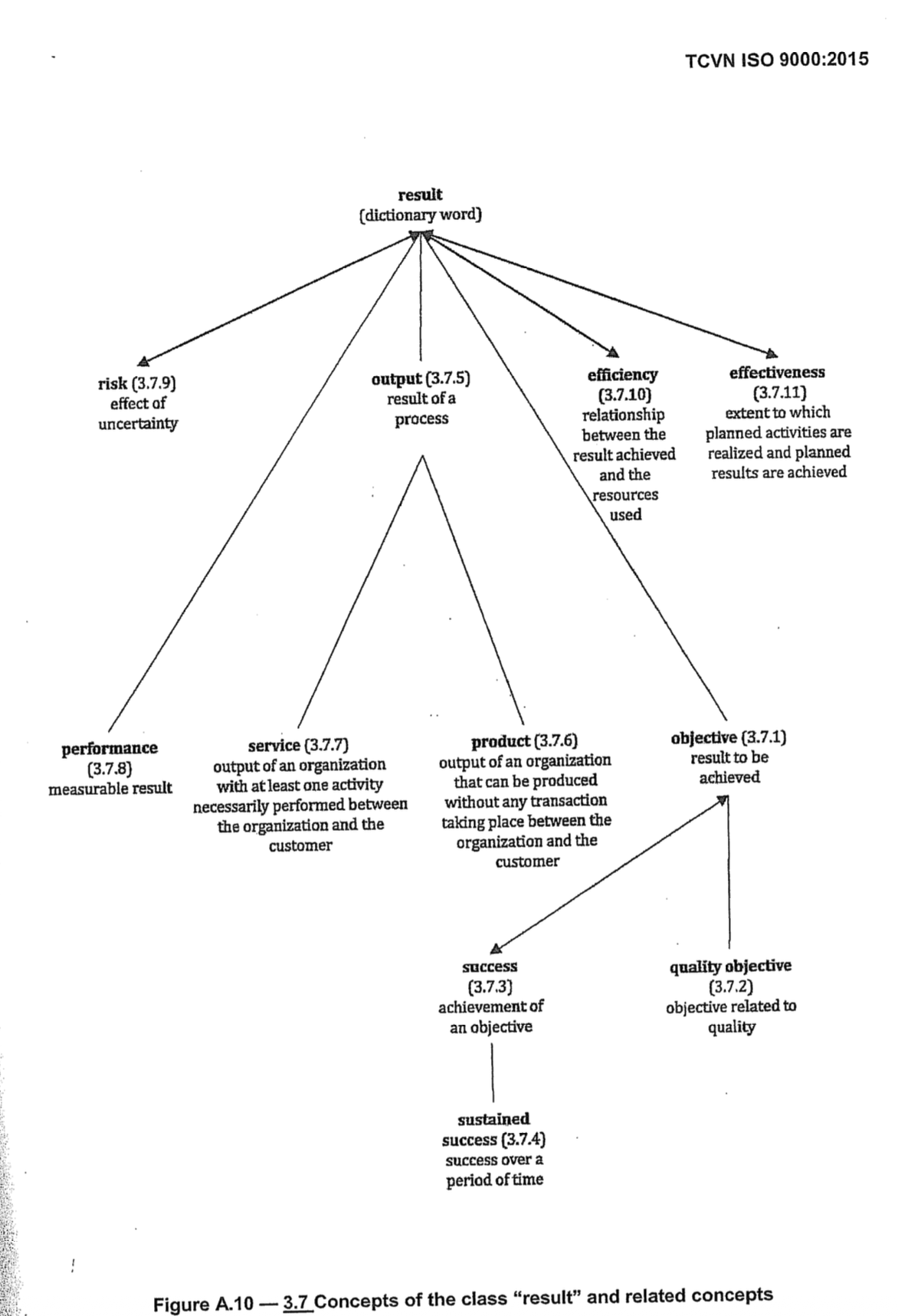
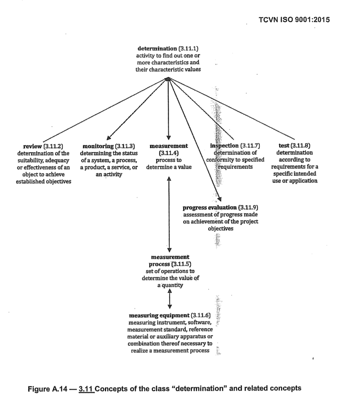
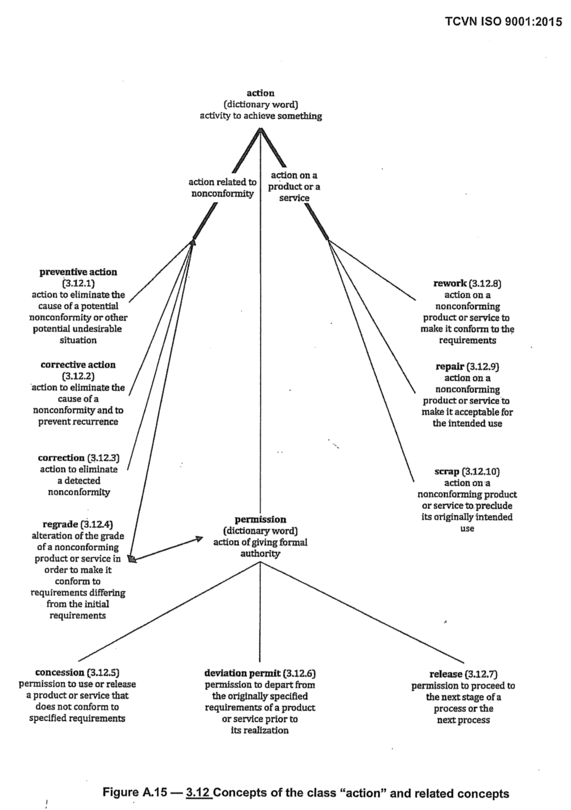
Các Hình A.4 tới A.16 biểu thị các sơ đồ khái niệm dựa trên các nhóm chủ đề ở Điều 3 của tiêu chuẩn này.
Vì định nghĩa cho các thuật ngữ được lặp lại mà không có các chú thích liên quan, nên cần xem Điều 3 để tham khảo các chú thích này.













A.1 General
In terminology work, the relationships between concepts are based on the hierarchical formation of the characteristics of a species so that the most economical description of a concept is formed by naming its species and describing the characteristics that distinguish it from its parent or sibling concepts.
There are three primary forms of concept relationships indicated in this annex: generic (see Clause A.2), partitive (see Clause A.3) and associative (see Clause A.4).
A.2 Generic relation
Subordinate concepts within the hierarchy inherit all the characteristics of the superordinate concept and contain descriptions of these characteristics which distinguish them from the superordinate (parent) and coordinate (sibling) concepts, e.g. the relation of spring, summer, autumn and winter to season.
Generic relations are depicted by a fan or tree diagram without arrows (see Figure A.1). Example adapted from ISO 704:2009, (5.5.2.2.1).
A.3 Partitive relation
Subordinate concepts within the hierarchy form constituent parts of the superordinate concept, e.g. spring, summer, autumn and winter can be defined as parts of the concept year. In comparison, it is inappropriate to define sunny weather (one possible characteristic of summer) as part of a year.
Partitive relations are depicted by a rake without arrows (see Figure A.2). Example adapted from ISO 704:2009, (5.5.2.3.1)
A.4 Associative relation
Associative relations cannot provide the economies in description that are present in generic and partitive relations but are helpful in identifying the nature of the relationship between one concept and another within a concept system, e.g. cause and effect, activity and location, activity and result, tool and function, material and product.
Associative relations are depicted by a line with arrowheads at each end (see Figure A.3). Example adapted from ISO 704:2009, (5.6.2)



A.5 Concept diagrams
Figures A.4 to A.16 show the concept diagrams on which the thematic groupings of Clause 3 are based.
Since the definitions of the terms are repeated without any related notes, it is recommended to refer to Clause 3 to consult any such notes.













- Đăng nhập để gửi ý kiến