1. ĐẠI CƯƠNG
Glôcôm góc đóng nguyên phát là một tình trạng rối loạn về giải phẫu do mống mắt ngoại vi áp ra trước che lấp vùng bè và gây nghẽn góc tiền phòng.
Những tổn thương thần kinh thị giác do bệnh glôcôm gây ra là không có khả năng hồi phục. Vì vậy việc phát hiện sớm và điều trị kịp thời là rất quan trọng.
2. NGUYÊN NHÂN VÀ CƠ CHẾ BỆNH SINH
a. Glôcôm góc đóng nguyên phát có nghẽn đồng tử
Trong hình thái bệnh lý này, cấu trúc vùng bè là bình thường. Bệnh thường xảy ra do 2 cơ chế chính:
- Nghẽn đồng tử: Trên địa trạng mắt có cấu trúc giải phẫu đặc biệt, khi đồng tử ở trạng thái giãn nửa vời, diện tiếp xúc giữa mống mắt và mặt trước của thể thủy tinh tăng lên gây cản trở lưu thông thủy dịch từ hậu phòng ra tiền phòng. Thủy dịch bị ứ lại trong hậu phòng, áp lực trong hậu phòng tăng lên đẩy chân mống mắt nhô ra trước, áp vào vùng bè gây đóng góc và tăng nhãn áp.
- Nghẽn góc tiền phòng: lúc đầu mống mắt chỉ áp vào vùng bè nhưng chưa có dính góc thực thể (làm nghiệm pháp ấn góc, vùng mống mắt áp dính sẽ được tách ra). Nếu không được điều trị kịp thời, quá trình đóng góc kéo dài sẽ đưa đến tình trạng dính góc thực sự. Ở giai đoạn này, điều trị bằng thuốc co đồng tử hoặc bằng laser thì góc tiền phòng cũng không có khả năng mở ra được.
b. Glôcôm góc đóng nguyên phát không có nghẽn đồng tử
Hội chứng mống mắt phẳng: do thể mi to, xoay ra trước gây nghẽn góc tiền phòng.
3. CHẨN ĐOÁN
a. Glôcôm góc đóng nguyên phát có nghẽn đồng tử
- Glôcôm góc đóng nguyên phát cơn cấp
Xảy ra khi nhãn áp tăng cao một cách nhanh chóng do mống mắt chu biên đột ngột áp ra trước làm tắc nghẽn vùng bè.
Lâm sàng
Triệu chứng cơ năng:
Bệnh khởi phát đột ngột, diễn biến rầm rộ, thường xảy ra vào chiều tối, sau một xúc động mạnh bệnh nhân đột ngột đau nhức mắt, nhức xung quanh hố mắt, nhức lan lên nửa đầu cùng bên, nhìn mờ như qua màn sương, nhìn đèn có quầng xanh đỏ, sợ ánh sáng, chói chảy nước mắt kèm theo, bệnh nhân có thể buồn nôn hoặc nôn, đau bụng, vã mồ hôi, sốt...
Dấu hiệu thực thể
+ Thị lực giảm sút nhiều
+ Nhãn áp tăng rất cao
+ Thị trường thường không đo được do phù nề các môi trường trong suốt. Trong trường hợp cơn glôcôm đã từng xuất hiện trước đó thì thị trường có thể đã có tổn thương ở các mức độ khác nhau tùy theo giai đoạn bệnh
+ Khám: mi mắt xưng nề, mắt cương tụ đỏ, giác mạc phù mờ có thể có bọng biểu mô, đồng tử giãn méo, giảm hoặc mất phản xạ với ánh sáng, tiền phòng nông, góc tiền phòng đóng, thể thủy tinh phù có thể có các vết rạn của bao trước. Đáy mắt rất khó soi do phù các môi trường trong suốt nhưng nếu soi được có thể thấy đĩa thị sung huyết, hệ mạch máu giãn và đôi khi có xuất huyết cạnh đĩa thị. Nếu thị trường đã bị thu hẹp và có lõm đĩa thì có thể cơn glôcôm góc đóng đã phát triển từ glôcôm góc đóng bán cấp hoặc mạn tính.
Mắt còn lại thường có biểu hiện tiền phòng nông và góc tiền phòng hẹp
Chẩn đoán xác định
+ Triệu chứng chủ quan điển hình
+ Thị lực giảm nhiều.
+ Nhãn áp tăng cao.
+ Đồng tử giãn, méo.
+ Các góc tiền phòng đóng.
Chẩn đoán phân biệt
+ Viêm màng bồ đào tăng nhãn áp: có tủa viêm sau giác mạc, đồng tử dính, co nhỏ.
Lưu ý: trong cơn glôcôm góc đóng cấp diễn cũng có thể có phản ứng viêm màng bồ đào. Trong trường hợp này cần quan sát triệu chứng đồng tử giãn của mắt bệnh và khám mắt thứ 2 thấy tiền phòng nông và góc tiền phòng hẹp.
- Glôcôm góc đóng bán cấp
Lâm sàng
Glôcôm góc đóng bán cấp là những đợt tăng nhãn áp (ở mức vừa phải) do đóng góc được biểu hiện bằng những đợt giảm thị lực, nhìn đèn có quầng, đau nhức nhẹ trong mắt và đầu. Không điều trị gì, các triệu chứng này cũng tự qua đi và nhãn áp thường giữ ở mức bình thường giữa các cơn. Soi góc tiền phòng có những đám dính chân mống mắt. Mức độ tổn thương thị trường và đĩa thị tùy thuộc vào giai đoạn bệnh.
Chẩn đoán xác định
+ Bệnh sử điển hình
+ Góc tiền phòng hẹp hoặc đóng dính từng phần.
+ Tổn thương đĩa thị và thị trường đặc hiệu của glôcôm
- Glôcôm góc đóng mạn tính
Lâm sàng
+ Bệnh biểu hiện âm thầm hầu như không có triệu chứng chủ quan đau nhức hoặc đôi khi chỉ có cảm giác căng tức nhẹ thoảng qua ở trong mắt hoặc đầu.
+ Nhãn áp thường tăng ở mức độ vừa phải.
+ Làm nghiệm pháp Herrick và soi góc tiền phòng là những khám nghiệm quan trọng để chẩn đoán phân biệt với glôcôm góc mở
Chẩn đoán xác định
+ Hầu như không có dấu hiệu chủ quan
+ Tổn thương đĩa thị và thị trường đặc hiệu của glôcôm
+ Các góc tiền phòng hẹp hoặc đóng
Chẩn đoán phân biệt
Glôcôm góc mở: soi góc tiền phòng sẽ thấy các góc mở.
b. Glôcôm góc đóng nguyên phát không có nghẽn đồng tử
- Lâm sàng
+ Ít hoặc hầu như không có triệu chứng chủ quan đau nhức
+ Người bệnh thường đến khám khi bệnh đã ở giai đoạn muộn với tổn thương nặng của đĩa thị và tổn hại thị trường đặc hiệu của glôcôm.
+ Nhãn áp tăng cao
+ Độ sâu tiền phòng ở trung tâm không nông như những trường hợp glôcôm góc đóng có nghẽn đồng tử
+ Soi góc tiền phòng thấy các góc đóng
- Cận lâm sàng
Khám nghiệm trên máy UBM: thể mi to và xoay ra trước áp vào mống mắt, không thấy rãnh thể mi.
4. ĐIỀU TRỊ
a. Nguyên tắc chung
Tích cực, khẩn trương làm hạ nhãn áp bằng thuốc để chống tổn hại thêm cho thị thần kinh
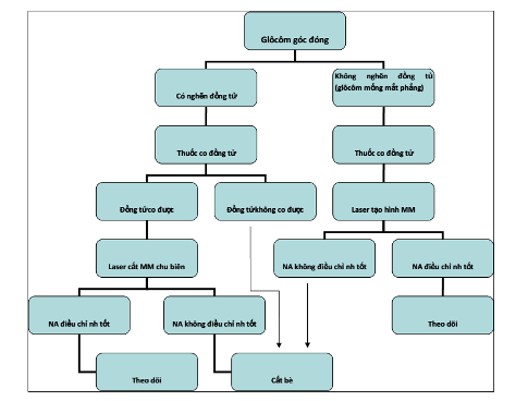
Sơ đồ điều trị glôcôm góc đóng nguyên phát

b. Điều trị cụ thể
- Điều trị glôcôm góc đóng cơn cấp
Tại mắt
+ Tra thuốc co đồng tử cứ 15-20 phút/1 lần cho đến khi đồng tử co lại được và nhãn áp hạ. Sau đó có thể tra 1 giờ/1 lần và dùng liều duy trì 3-4 lần/ngày.
+ Tra phối hợp nhóm thuốc chẹn bêta giao cảm 2 lần/ngày (thận trọng nếu bệnh nhân có bệnh phổi, tim, mạch) hoặc nhóm thuốc ức chế men Anhydraza cacbonic 2-3 lần/ngày.
+ Để đề phòng xuất hiện cơn tăng nhãn áp ở mắt thứ 2: nên tra 1-2 giọt pilocacpin 1% cho mắt thứ 2
Toàn thân
+ Uống Acetazolamide 0,25g x 2-4 viên/ngày hoặc tiêm tĩnh mạch Acetazolamide 500g x 1 ống nếu bệnh nhân nôn nhiều, thuốc uống không có tác dụng. (Trong trường hợp nhãn áp tăng quá cao có thể phối hợp tiêm tĩnh mạch 500mg và uống 500mg).
Chú ý: thuốc có nhiều tác dụng phụ toàn thân nên chỉ dùng trong thời gian chờ phẫu thuật, không dùng kéo dài và cần bổ sung thêm Kali.
+ Trong trường hợp nhãn áp tăng rất cao có thể bổ sung các loại thuốc thẩm thấu như truyền tĩnh mạch nhanh Mannitol 20% x 200ml hoặc uống Glyxerol 50% ( 1ml/1 kilô cân nặng)
+ Thuốc giảm đau, an thần.
+ Điều trị bằng phẫu thuật: là bắt buộc đối với hình thái glôcôm góc đóng
+ Cắt mống mắt chu biên bằng laser hoặc bằng phẫu thuật khi sau điều trị thuốc nhãn áp điều chỉnh, đồng tử co được và góc tiền phòng còn mở > ½ chu vi của góc (xem trong qui trình kỹ thuật bệnh viện).
Hẹn khám định kỳ: kiểm tra nhãn áp, đĩa thị và soi lại góc tiền phòng (nếu cần. Tạo hình mống mắt bằng laser (laser iridoplasty hoặc laser gonioplasty):
+ Trong trường hợp nhãn áp không điều chỉnh sau điều trị bằng laser cắt mống mắt chu biên, có thể phối hợp với laser tạo hình mống mắt nhằm làm tăng cường tác dụng mở rộng góc tiền phòng và hạ nhãn áp.
+ Chuẩn bị bệnh nhân và chăm sóc sau điều trị: tương tự như với laser cắt mống mắt chu biên.
Mổ cắt bè (xem trong qui trình kỹ thuật bệnh viện).
- Điều trị glôcôm góc đóng bán cấp
+ Laser cắt mống mắt chu biên để giải phóng nghẽn đồng tử và làm hạ nhãn áp.
+ Phẫu thuật cắt bè khi góc tiền phòng đóng dính nhiều, nhãn áp không điều chỉnh sau laser cắt mống mắt chu biên.
- Điều trị glôcôm góc đóng mạn tính
+ Cắt mống mắt chu biên để giải phóng nghẽn đồng tử, ngăn chặn góc đóng tiếp tục và giải quyết mối đe doạ xuất hiện cơn glôcôm góc đóng cấp.
+ Thuốc hạ nhãn áp bổ sung (nếu cần): có thể dùng các nhóm thuốc giống như trong điều trị glôcôm góc mở.
+ Laser tạo hình mống mắt, phẫu thuật cắt bè nếu thuốc không đủ hiệu quả.
- Điều trị glôcôm mống mắt phẳng
+ Thuốc co đồng tử có hoặc không phối hợp các nhóm thuốc hạ nhãn áp khác.
+ Laser tạo hình mống mắt (laser iridoplasty) phối hợp với laser mở mống mắt chu biên: nếu nhãn áp vẫn chưa được kiểm soát tốt bằng thuốc.
+ Phẫu thuật cắt bè: khi thuốc và laser không đủ hiệu quả.
5. TIẾN TRIỂN VÀ BIẾN CHỨNG
a. Tiến triển
- Glôcôm góc đóng cơn cấp nếu không được điều trị, nhãn áp tiếp tục tăng cao kéo dài sẽ dẫn đến mù.
- Glôcôm góc đóng thể bán cấp có thể tiến triển xuất hiện dưới dạng cơn glôcôm cấp hoặc chuyển sang thể mạn tính.
- Tiên lượng tùy thuộc vào tình trạng bệnh, giai đoạn bệnh khi bệnh nhân đến khám và điều trị. Nếu không được điều trị tổn thương đĩa thị và thị trường ngày càng nặng hơn dẫn đến mù không có khả năng hồi phục. Nếu được phát hiện sớm, được điều trị sớm, điều trị đúng và theo dõi thường xuyên thì bệnh nhân có thể tránh được mù loà.
b. Biến chứng
- Nhìn chung, dù ở thể lâm sàng nào nếu không được điều trị kiểm soát tốt nhãn áp thì bệnh sẽ dẫn đến mù loà vĩnh viễn.
- Biến chứng nặng thường gặp sau điều trị bằng phẫu thuật là:
+ Tăng nhãn áp tái phát: điều trị bằng các thuốc tra hạ nhãn áp và theo dõi định kỳ. Nếu nhãn áp không điều chỉnh có thể xem xét mổ cắt bè lần 2.
+ Sẹo bọng thấm quá mỏng hoặc rò, vỡ bọng thấm: tùy tình trạng bệnh lý có thể điều trị nội khoa bằng thuốc ức chế tiết thủy dịch, tiêm máu tự thân kích thích tăng sinh xơ vùng sẹo bọng, mang kính tiếp xúc mềm,...hoặc bằng phẫu thuật sửa sẹo bọng.
6. PHÒNG BỆNH
Cho đến nay, chưa có biện pháp nào có thể phòng được bệnh glôcôm. Vì vậy, việc phát hiện sớm, điều trị sớm và theo dõi thường xuyên là rất quan trọng. Cần đo nhãn áp, khám đánh tình trạng đĩa thị cho các đối tượng có nguy cơ. Người trên 40 tuổi nên đi khám mắt 1 năm một lần. Những người ruột thịt của bệnh nhân glôcôm nên khám mắt cứ 6 tháng một lần.
TÀI LIỆU THAM KHẢO
1. Arthur Lim Siew Ming et al (2004), “Primary closed angle glaucoma” 2nd Edition, an imprint of Elservier
2. Ang LP, Aung T (2000), “Acute primary angle closure in an Asian population” Ophthalmology (107), pp. 2071-2092.
3. David Meyer, Ronel van Schalkwyk (2006), “Update on Current Medical Therapy of Glaucoma” in Mastering the techniques of glaucoma: diagnosis and management (Ashok Garg, Giorgio Marchini) an imprint of JAYPEE BROTHERS, pp. 157-170
4. Ng D,Lim ASM (2001) “cataract extraction in closed angle glaucoma”, Asia- Pacific J Ophthalmol 2001, pp.13-40.
5. Lim ASM, Chew PT (1990) “Update in the management of acute primary angle closure glaucoma”, Asia-Pacific J Ophthalmol; 2-88.
6. Gregory L Skuta (1994) ‚ “The-closure glaucoma” in Glaucoma (Paul L Kaufman, Thomas W Mittag), Mosby-Year Book EUROPE.
7. Harinder S Sethi et al (2006), “Medical management of glaucoma” in “Mastering the techniques of glaucoma: diagnosis and management” (Ashok Garg, Giorgio Marchini) an imprint of JAYPEE BROTHERS, pp. 137-156.
- Đăng nhập để gửi ý kiến