1. ĐẠI CƯƠNG VÀ BỆNH SINH
Viêm khớp vảy nến là tình trạng viêm khớp có liên quan với bệnh vảy nến. Tỷ lệ viêm khớp vảy nến chiếm 10-30% bệnh nhân bị vảy nến: 80% trường hợp có viêm khớp xuất hiện sau tổn thương vảy nến; 15% xuất hiện đồng thời và 10% trường hợp viêm khớp xuất hiện trước khi có tổn thương da.
Diễn biến: bệnh diễn biến mạn tính, tiến triển từng đợt dẫn đến tổn thương xương khớp và tàn phế, phá huỷ khớp dẫn đến mất chức năng vận động.
Cơ chế bệnh sinh của bệnh vảy nến hiện nay vẫn còn chưa rõ, các nghiên cứu cho thấy có sự gia tăng tốc độ chu chuyển da (turn over của da), dẫn đến sừng hóa da và móng. Quá trình viêm với sự tham gia của các tế bào miễn dịch (lympho T) và cytokin (TNF α), các yếu tố tăng trưởng và tân sinh mạch ở cả da, khớp và các điểm bám tận. Ba yếu tố có mối liên quan chặt chẽ với quá trình sinh bệnh di truyền, miễn dịch và môi trường.
- Di truyền: tỷ lệ cao ở các cặp song sinh (70%) và cận huyết thống. Có liên quan với kháng nguyên HLA B27, HLA B38, HLA B39, HLA DR4, HLA Cw6, HLA Dw3…
- Miễn dịch:
+ Gia tăng hoạt động của bổ thể, lympho T, tế bào đơn nhân, đại thực bào.
+ Gia tăng sản xuất các cytokines (IL 1β, IL 6, TNFα, v.v…), kháng thể kháng keratin.
- Môi trường: nhiễm trùng (Streptococcus, HIV,...) và chấn thương được coi là yếu tố thúc đẩy bệnh vảy nến và cả viêm khớp vảy nến.
2. TRIỆU CHỨNG LÂM SÀNG VÀ CẬN LÂM SÀNG
2.1. Triệu chứng lâm sàng
- Viêm khớp:
+ Thể viêm ít khớp: thường là các khớp lớn (80%)
+ Thể viêm khớp ngoại biên đối xứng (25%)
+ Thể viêm khớp trục (cột sống và khớp cùng chậu) (10%)
+ Thể viêm các khớp liên đốt xa (10%)
+ Thể viêm khớp ngoại biên biến dạng nặng (5%)
Bệnh diễn tiến từng đợt, các dạng triệu chứng lâm sàng không cố định mà có thể xuất hiện các thể khác nhau hay trùng lặp trong các đợt.
- Biểu hiện cơ xương khớp khác: viêm gân bám, viêm gân gót, dấu hiệu ngón tay hay ngón chân khúc dồi.
- Biểu hiện da:
+ Vảy nến thường (psoriasis vulgaris)
+ Vảy nến mủ (pustular psoriasis)
+ Vảy nến dạng giọt, dạng mảng (guttate psoriasis)
+ Đỏ da (erythema)
- Biểu hiện ngoài khớp khác: viêm kết mạc, viêm màng bồ đào, bệnh van tim, tổn thương móng,..
2.2. Triệu chứng cận lâm sàng
- Xét nghiệm máu:
+ Tăng tốc độ lắng máu và CRP trong những giai đoạn viêm khớp cấp.
+ RF (-), anti CCP (-)
+ Cần làm thêm test HIV ở các trường hợp nặng.
+ Acid uric có thể tăng trong các trường hợp tổn thương da nặng và lan tỏa.
- Chẩn đoán hình ảnh:
+ X quang tại khớp viêm: hẹp khe khớp, hình ảnh bào mòn ở đầu xương dưới sụn, phản ứng màng xương. Ngoài ra, có thể thấy hình ảnh calci hóa các điểm bám gân và các gai xương, viêm khớp cùng-chậu hay cầu xương tại cột sống. Đặc biệt ở thể nặng (mutilans), có hình ảnh tiêu xương đốt xa hình ảnh bút chì cắm vào lọ mực (pencil in cup).
+ MRI khớp hoặc/và khung chậu giúp xác định tổn thương ở giai đoạn sớm hoặc giai đoạn tiến triển của bệnh .
3. CHẨN ĐOÁN
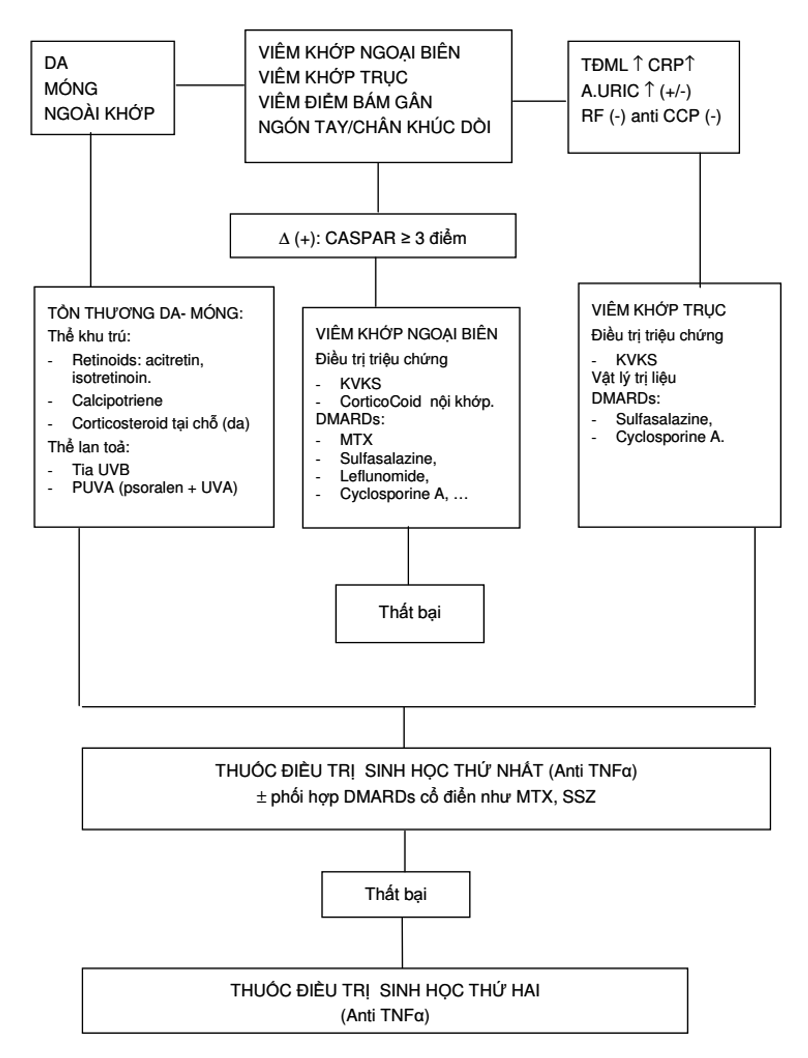
Tiêu chuẩn CLASPAR (CLASsification criteria for Psoriatic ARthritis): chẩn đoán Viêm khớp vảy nến khi bệnh nhân có bệnh lý viêm khớp và/hoặc cột sống, từ 3 điểm trở lên. Tiêu chuẩn này đạt độ nhạy: 98,7%, độ đặc hiệu: 91,4%.
Vảy nến đang hoạt động | (2 đ) |
Tiền sử vảy nến | (1 đ) |
Tiền sử gia đình vảy nến | (1 đ) |
Viêm ngón tay hay ngón chân (khúc dồi) | (1đ) |
Tiền sử ngón tay – chân khúc dồi | (1đ) |
Tổn thương móng | (1đ) |
Hình thành gai xương quanh khớp trên XQ | (1đ) |
RF (-) | (1đ) |
Các yếu tố tiên lượng nặng gồm: viêm nhiều khớp, bilan viêm tăng cao, tổn thương khớp, giảm chất lượng sống, đáp ứng điều trị kém.
4. ĐIỀU TRỊ
4.1. Điều trị vảy nến da
- Thể khu trú: Retinoids: acitretin, isotretinoin. Calcipotriene. Corticosteroid tại chỗ (da).
- Thể lan toả: tia UVB. PUVA (psoralen + UVA).
4.2. Điều trị viêm khớp vảy nến
- Kháng viêm không steroid: chỉ định khi có viêm khớp, sử dụng một trong các loại sau, lưu ý các chống chỉ định hoặc thận trọng: celecoxib, diclofenac, naproxen, piroxicam…
- Corticosteroid điều trị tại chỗ (tiêm nội khớp, tiêm các điểm bám tận): chỉ định với các khớp hoặc điểm bán gân còn sưng đau mặc dù đã điều trị thuốc kháng viêm không steroid.
- Thuốc chống thấp khớp nhóm cải thiện được diễn tiến bệnh (DMARDs) cổ điển:
+ Methotrexate (7,5-25mg/tuần).
+ Sulfasalazine (1-2g/ngày).
+ Leflunomide liều tải 100mg/ngày x 3 ngày đầu, sau đó 20mg hàng ngày.
+ Cyclosporine …
Có thể phối hợp các DMARDs cổ điển khi thất bại với một loại DMARDs
- Các chất kháng yếu tố hoại tử u nhóm alpha (kháng TNF ): là các tác nhân sinh học điều trị nhắm đích (targeted therapy) được đưa vào điều trị các bệnh tự miễn hệ thống trong đó có bệnh viêm khớp vảy nến từ 10 năm gần đây. Điều trị sinh học được chỉ định khi đáp ứng kém hoặc điều trị thất bại với DMARDs cổ điển.
+ Etanercept 50mg tiêm dưới da, chia hai lần một tuần hoặc một lần mỗi tuần.
+ Infliximab 5mg/kg truyền TM mỗi hai tuần trong tháng đầu, liều thứ ba sau 1 tháng, sau đó một liều mỗi 8 tuần.
+ Adalimumab 40mg tiêm dưới da mỗi 2 tuần.
+ Golimumab 50mg tiêm dưới da, mỗi tháng một lần.
Trước khi chỉ định các thuốc sinh học, cần làm các bilan để tầm soát lao, viêm gan, chức năng gan - thận, đánh giá hoạt tính và mức độ tàn phế của bệnh.
Thể viêm khớp trục (tổn thương cột sống- cùng chậu) nên được cân nhắc chỉ định điều trị sinh học sớm vì theo các nghiên cứu, ít có đáp ứng với methotrexate, sulfasalazine và leflunomide.
Không phối hợp các tác nhân sinh học với nhau.
Muối vàng và nhóm thuốc chống sốt rét ngày nay không được khuyến cáo.
Không nên dùng Corticoid toàn thân vì có thể gây biến chứng đỏ da toàn thân hoặc bùng phát vảy nến trong khi điều trị hay khi vừa ngừng thuốc. Trường hợp đặc biệt có thể tiêm corticoid nội khớp, song phải rất thận trọng vì nguy cơ nhiễm trùng cao.
5. THEO DÕI VÀ TIÊN LƯỢNG
- Bệnh nhân phải được điều trị tích cực và theo dõi trong suốt quá trình điều trị.
- Xét nghiệm định kỳ: tế bào máu ngoại vi, tốc độ máu lắng, Creatinine, SGOT, SGPT mỗi 2 tuần trong một tháng đầu, mỗi tháng trong 3 tháng đầu, sau đó mỗi 3 tháng.
- Xét nghiệm máu đột xuất, XQ Phổi … khi cần theo diễn biến bệnh.
- Tiên lượng nặng khi: tổn thương viêm nhiều khớp ngoại biên (khớp háng, khớp gối), bệnh nhân trẻ tuổi, có các biểu hiện ngoài khớp, lạm dụng corticosteroid.
- Nếu điều trị không đúng, không kịp thời, bệnh nhân có thể bị dính khớp ở tư thế xấu, đặc biệt khớp háng và khớp gối thường bị rất sớm và bị tàn phế từ khi còn rất trẻ.
TÓM TẮT PHÁC ĐỒ ĐIỀU TRỊ VIÊM KHỚP VẨY NẾN

TÀI LIỆU THAM KHẢO
1. Phác đồ chẩn đoán và điều trị các bệnh cơ xương khớp thường gặp. Hội Thấp khớp học Việt Nam. 2012. P. 65-70.
2. Barclay Laurie. “Guidelines Issued for Management of Psoriatic Arthritis”. 2008
3. Brent Lawrence H.2010. “Ankylosing Spondylitis and Undifferentiated Spondyloarthropathy”. Emedicine specialty.
4. Anna Luisa Di Lorenzo. ”HLA-B27 syndromes”. Emedicine specialty. 2010
5. Levine Norman. “Systemic treatment for psoriasis”. 2011.
6. Mazel Elyan.”Update on the spondyloarthropathies”. The journal of muscular skeletal medicine. 2008.
- Đăng nhập để gửi ý kiến